Sistem otomatisasi budidaya gurame
Budidaya ikan gurame merupakan salah satu sektor perikanan yang sangat potensial di Indonesia, mengingat tingginya permintaan pasar dan nilai ekonomis ikan ini. Meskipun demikian, budidaya gurame sering menghadapi berbagai tantangan seperti pengendalian kualitas air, pemberian pakan yang tepat waktu, dan pemantauan kondisi lingkungan kolam. Tantangan-tantangan ini dapat menghambat produktivitas dan efisiensi budidaya jika tidak dikelola dengan baik.
Untuk mengatasi masalah tersebut, pengembangan sistem otomatisasi budidaya gurame menjadi sangat penting. Sistem ini dirancang untuk mengotomatiskan berbagai aspek manajemen kolam ikan, mulai dari pengaturan kualitas air, kontrol ketinggian air, penerangan kolam, hingga pemberian pakan secara otomatis. Dengan menggunakan berbagai jenis sensor dan teknologi canggih, sistem otomatisasi ini dapat memantau dan mengendalikan kondisi kolam secara real-time, sehingga menciptakan lingkungan yang optimal bagi pertumbuhan dan kesehatan ikan gurame.
2. Tujuan [back]
|
Microcontroller ATmega328P |
|
Operating Voltage 5 V |
|
Input Voltage (recommended) 7 – 12 V |
|
Input Voltage (limit) 6 – 20 V |
|
Digital I/O Pins 14 (of which 6 provide PWM output) |
|
PWM Digital I/O
Pins 6 |
|
Analog Input Pins 6 |
|
DC Current per I/O
Pin 20 mA |
|
DC Current for 3.3V
Pin 50 mA |
|
Flash Memory 32
KB of which 0.5 KB used by bootloader |
|
SRAM
2 KB |
|
EEPROM 1 KB |
|
Clock Speed
16 MHz |
|
Model Number |
1222 SW1 Kotak |
|
Unit |
1pc |
|
Classification |
Super Heavy Duty |
|
Color |
Hitam |
|
Chemistry |
Zinc Carbon |
|
Battery Capacity |
400 mAh |
|
Battery Terminal Type |
Button Top |
|
Packaging Quantity |
Bulk 2 pcs |
|
Berat (Kg) |
0.1 |
·
Tegangan pengoperasian layar ini berkisar antara 4,7V
hingga 5,3V
·
Bezel layarnya berukuran 72 x 25 mm
·
Arus operasi adalah 1mA tanpa lampu latar
·
Ukuran PCB modul adalah 80L x 36W x 10H mm
·
pengontrol HD47780
·
Warna LED untuk lampu latar adalah hijau atau biru
·
Jumlah kolom – 16
·
Jumlah baris – 2
·
Jumlah pin LCD – 16
·
Karakter – 32
·
Ia bekerja dalam mode 4-bit dan 8-bit
·
Kotak piksel setiap karakter berukuran 5x8 piksel
·
Ukuran font karakter adalah 0,125 Lebar x 0,200 tinggi
Spefisikasi
·
12Volt /
2Amp switching power supply (UL)
·
Input
voltage: 100-240V AC 50/60Hz
·
Output
voltage: 12v DC 2Amp
·
Connector:
5.5mm OD, 2.1mm ID, 10mm Long
·
Cord length:
1.5m
Spesifikasi Micro Water Pump 365B-7:
· Tegangan Kerja: 12V DC, yang biasanya
dapat dihubungkan ke sumber daya seperti baterai 12V atau adaptor DC
· Desain Kecil: Memiliki desain yang kecil dan ringkas, sehingga
mudah diintegrasikan dalam proyek-proyek miniatur atau aplikasi portabel.
· Material: Umumnya terbuat dari bahan tahan korosi untuk
keamanan dan keawetan pompa.
· Kinerja: Meskipun ukurannya kecil, pompa ini dapat
memberikan aliran air yang cukup untuk aplikasi kecil hingga menengah.
· Kabel dan Konektor: Dilengkapi dengan kabel dan konektor untuk memudahkan penghubungan ke sumber daya atau kontroler
- Ultrasonic Sensor
- pH Sensor
- Rain Sensor
- Infrared Sensor
- LDR Sensor (Light Dependent
Resistor)
- LED (merah)
- IC PCF8574
- Resistor 220 Ω
- Resistor 1000 Ω
- Jumper Cable
- Breadboard
|
Operating Voltage |
DC 5V |
|
Operating Cuurent Standby |
<2 mA |
|
Operating Current |
15 mA |
|
Operating Frequency |
40 KHz |
|
Maximum Range |
400 cm (4 m) |
|
Minimun Range |
2 cm |
|
Ranging Accuracy |
3mm |
|
Measuring Angel |
15 degree |
|
Trigger Input Signal |
10 mikroSecond TTL pulse |
|
Dimension |
45 x 20 x 15 mm |
PH Probe Sensor
Pinout
TO – Temperature
output
DO – 3.3V pH limit
trigger
PO – PH analog
output
Gnd – Gnd for PH
probe
Gnd – Gnd for board
VCC – 5V DC
POT 1 – Analog
reading offset (Nearest to BNC connector)
POT 2 – PH limit setting
· Modul sensor ini menggunakan bahan dua sisi
berkualitas baik.
· Anti-konduktivitas & oksidasi dengan penggunaan
jangka panjang
· Luas sensor ini berukuran 5cm x 4cm dan dapat dibuat
dengan pelat nikel di bagian sampingnya
· Sensitivitasnya dapat diatur dengan potensiometer
· Tegangan yang dibutuhkan adalah 5V
· Ukuran PCB kecil adalah 3,2cm x 1,4cm
· Untuk memudahkan pemasangan, menggunakan lubang baut
· Ia menggunakan komparator LM393 dengan tegangan
lebar
· Output dari komparator adalah bentuk gelombang bersih dan kapasitas penggerak di atas 15mA
·
Supply
: 3.3 V – 5 V (arduino available)
·
Output Type: Digital Output (0 and 1)
·
Inverse
output
·
Include
IC LM393 voltage comparator
·
Sensitivitasnya
dapat diatur
·
Dimensi
PCB size: 3.2 cm x 1.4 cm
· Input Voltage: DC 3.3V - 5V
· Output: Digital - Sensitivitas bisa diatur, dan analog
· Ukuran PCB : 33 mm x 15 mm

- Infra merah : 1,6 V
- Merah : 1,8 V – 2,1 V
- Oranye : 2,2 V
- Kuning : 2,4 V
- Hijau : 2,6 V
- Biru : 3,0 V – 3,5 V
- Putih : 3,0 – 3,6 V
- Ultraviolet : 3,5 V
- Infra merah : 1,6 V
- Merah : 1,8 V – 2,1 V
- Oranye : 2,2 V
- Kuning : 2,4 V
- Hijau : 2,6 V
- Biru : 3,0 V – 3,5 V
- Putih : 3,0 – 3,6 V
- Ultraviolet : 3,5 V
· Length:
20cm
· Male
to female socket, male to male, and female to female
· 5
different colors:
o
Red
o
Yellow
o
Green
o
White
o
Black
· Jumpers
are made from 26 AWG wires
· Material: Plastic
Spesifikasi :
- Trigger Voltage (Voltage across coil) : 5V DC
- Trigger Current (Nominal current) : 70mA
- Maximum AC load current: 10A @ 250/125V AC
- Maximum DC load current: 10A @ 30/28V DC
- Compact 5-pin configuration with plastic moulding
- Operating time: 10msec Release time: 5msec
- Maximum switching: 300 operating/minute (mechanically)
PWM (Pulse Width Modulation) adalah salah satu teknik modulasi dengan mengubah lebar pulsa (duty cylce) dengan nilai amplitudo dan frekuensi yang tetap. Satu siklus pulsa merupakan kondisi high kemudian berada di zona transisi ke kondisi low. Lebar pulsa PWM berbanding lurus dengan amplitudo sinyal asli yang belum termodulasi.
Duty Cycle adalah perbandingan antara waktu ON (lebar pulsa High) dengan perioda. Duty Cycle biasanya dinyatakan dalam bentuk persen (%).
Gambar 1. Duty Cycle
· Duty
Cycle = tON / ttotal
· tON
= Waktu ON atau Waktu dimana tegangan keluaran berada pada posisi tinggi (high
atau 1)
· tOFF
= Waktu OFF atau Waktu dimana tegangan keluaran berada pada posisi rendah (low
atau 0)
· ttotal
= Waktu satu siklus atau penjumlahan antara tON dengan tOFF atau disebut juga
dengan “periode satu gelombang”
Pada board
Arduino Uno, pin yang bisa dimanfaatkan untuk PWM adalah pin yang diberi tanda
tilde (~), yaitu pin 3, 5, 6, 9, 10, dan pin 11. Pin-pin tersebut merupakan pin
yang bisa difungsikan untuk input analog atau output analog. Oleh sebab itu,
jika akan menggunakan PWM pada pin ini, bisa dilakukan dengan perintah
analogWrite();
PWM pada arduino bekerja pada frekuensi 500Hz, artinya 500 siklus/ketukan dalam satu detik. Untuk setiap siklus, kita bisa memberi nilai dari 0 hingga 255. Ketika kita memberikan angka 0, berarti pada pin tersebut tidak akan pernah bernilai 5 volt (pin selalu bernilai 0 volt). Sedangkan jika kita memberikan nilai 255, maka sepanjang siklus akan bernilai 5 volt (tidak pernah 0 volt). Jika kita memberikan nilai 127 (kita anggap setengah dari 0 hingga 255, atau 50% dari 255), maka setengah siklus akan bernilai 5 volt, dan setengah siklus lagi akan bernilai 0 volt. Sedangkan jika jika memberikan 25% dari 255 (1/4 * 255 atau 64), maka 1/4 siklus akan bernilai 5 volt, dan 3/4 sisanya akan bernilai 0 volt, dan ini akan terjadi 500 kali dalam 1 detik.
Gambar 2. Siklus Sinyal PWM pada Arduino
ADC (Analog Digital Converter)
ADC atau Analog to Digital Converter merupakan salah
satu perangkat elektronika yang digunakan sebagai penghubung dalam pemrosesan
sinyal analog oleh sistem digital. Fungsi utama dari fitur ini adalah mengubah
sinyal masukan yang masih dalam bentuk sinyal analog menjadi sinyal digital
dengan bentuk kode-kode digital. Ada 2 faktor yang perlu diperhatikan pada
proses kerja ADC yaitu kecepatan sampling dan resolusi.
Kecepatan sampling menyatakan seberapa sering perangkat mampu mengkonversi sinyal analog ke dalam bentuk sinyal digital dalam selang waktu yang tertentu. Biasa dinyatakan dalam sample per second (SPS). Sementara Resolusi menyatakan tingkat ketelitian yang dimilliki. Pada Arduino, resolusi yang dimiliki adalah 10 bit atau rentang nilai digital antara 0 - 1023. Dan pada Arduino tegangan referensi yang digunakan adalah 5 volt, hal ini berarti ADC pada Arduino mampu menangani sinyal analog dengan tegangan 0 - 5 volt. Pada Arduino, menggunakan pin analog input yang diawali dengan kode A (A0- A5 pada Arduino Uno). Fungsi untuk mengambil data sinyal input analog menggunakan analogRead(pin);
INTERUPT
Interupsi adalah proses dalam sistem mikrokontroler yang menghentikan
prosea program utama akibat terjadinya pemicu tertentu dari suatu sumber
interupsi dan memaksa sistem mikrokontroler untuk mengeksekusi blok program
layanan interupsi. Bila terjadi interupsi, mikroprosesor akan menghentikan
dahulu apa yang sedang dikerjakannya dan mengerjakan permintaan khusus
tersebut.
Microcontroller Arduino Uno
Arduino Uno adalah salah satu papan mikrokontroller
yang paling populer dan banyak digunakan dalam komunitas elektronika dan
pemrograman. Dikembangkan berdasarkan platform open-source, Arduino Uno
dirancang untuk memudahkan pengembangan berbagai proyek elektronika. Berikut
merupakan gambar konfigurasi pin beserta penjelasan Arduino Uno :
1) Power
USB, fungsi dari power usb pada modul Arduino adalah
sebagai berikut:
-
Media pemberi tegangan listrik ke Arduino
-
Media tempat memasukkan program dari komputer ke
Arduino
-
Sebagai media untuk komunikasi serial antara komputer
dan Arduino R3 maupun sebaliknya.
2) Crystal
Oscillator, fungsi crystal oscillator adalah sebagai jantung
Arduino yang membuat dan mengirimkan detak ke mikrokontroler agar beroperasi
setiap detaknya.
3) Voltage
Regulator, berfungsi menstabilkan tegangan listrik yang masuk
ke Arduino.
4) Power
Jack, fungsi dari power jack pada modul Arduino adalah
sebagai media pemberi tegangan listrik ke Arduino apabila tak ingin menggunakan
Power USB.
5) Pin
Reset, berfungsi untuk mereset Arduino agar program dimulai
dari awal. Cara penggunannya yaitu dengan menghubungkan pin reset ini langsung
ke ground.
6) Pin
Tegangan 3,3 Volt, berfungsi sebagai pin positif untuk komponen yang
menggunakan tegangan 3,3 volt.
7) Pin
Tegangan 5 Volt, berfungsi sebagai pin positif untuk komponen yang
menggunakan tegangan 5 volt. Pin 5 volt sering juga disebut pin VCC.
8) Pin
Ground (GND), fungsi pin GND adalah sebagai pin negatif pada tiap
komponen yang dihubungkan ke Arduino.
9) Pin
Penambah Tegangan (VIN), berfungsi sebagai media pemasok listrik tambahan
dari luar sebesar 5 volt bila tak ingin menggunakan Power USB atau Power Jack.
10) Pin
Analog, berfungsi membaca tegangan dan sinyal analog dari
berbagai jenis sensor untuk diubah ke nilai digital.
11) Main
Microcontroller, berfungsi sebagai otak yang mengatur pin-pin pada
Arduino.
12) Tombol
Reset, komponen pendukung Arduino yang berfungsi untuk
mengulang program dari awal dengan cara menekan tombol.
13) Pin
ICSP (In-Circuit Serial Programming), berfungsi
untuk memprogram mikrokontroler seperti Atmega328 melalui jalur USB Atmega16U2.
14) Lampu
Indikator Power, berfungsi sebagai indikator bahwa Arduino sudah
mendapatkan suplai tegangan listrik yang baik.
15) Lampu
TX (transmit), berfungsi sebagai penanda bahwa sedang terjadi
pengiriman data dalam komunikasi serial.
16) Lampu
RX (receive), berfungsi sebagai penanda bahwa sedang terjadi
penerimaan data dalam komunikasi serial
17) Pin
Input/Output Digital, berfungsi untuk membaca nilai logika 1 dan 0 atau
mengendalikan komponen output lain seperti LED, relay, atau sejenisnya. Pin ini
termasuk paling banyak digunakan saat membuat rangkaian.
Untuk pin yang berlambang “~” artinya dapat digunakan
untuk membangkitkan PWM (Pulse With Modulation) yang fungsinya bisa mengatur
tegangan output. Biasanya digunakan untuk mengatur kecepatan kipas atau
mengatur terangnya cahaya lampu.
18) Pin
AREF (Analog Reference), fungsi pin Arduino Uno yang satu ini untuk mengatur
tegangan referensi eksternal yang biasanya berada di kisaran 0 sampai 5 volt.
19) Pin
SDA (Serial Data), berfungsi untuk menghantarkan data dari modul I2C
atau yang sejenisnya.
20) Pin
SCL (Serial Clock), berfungsi untuk menghantarkan sinyal waktu (clock)
dari modul I2C ke Arduino.
KOMUNIKASI ARDUINO
1 1) Universal
Asynchronous Receiver Transmitter (UART)
UART (Universal Asynchronous Receiver-Transmitter)
adalah bagian perangkat keras komputer yang menerjemahkan antara bit-bit
paralel data dan bit-bit serial. UART biasanya berupa sirkuit terintegrasi yang
digunakan untuk komunikasi serial pada komputer atau port serial perangkat
periperal.
Data dikirimkan secara paralel dari data bus ke UART1.
Pada UART1 ditambahkan start bit, parity bit, dan stop bit kemudian dimuat
dalam satu paket data. Paket data ditransmisikan secara serial dari Tx UART1 ke
Rx UART2. UART2 mengkonversikan data dan menghapus bit tambahan, kemudia di
transfer secara parallel ke data bus penerima.
2 2) Serial
Peripheral Interface (SPI)
Serial Peripheral Interface (SPI) merupakan salah satu
mode komunikasi serial synchrounous kecepatan tinggi yang dimiliki oleh ATmega
328. Komunikasi SPI membutuhkan 3 jalur yaitu MOSI, MISO, dan SCK. Melalui
komunikasi ini data dapat saling dikirimkan baik antara mikrokontroller maupun
antara mikrokontroller dengan peripheral lain di luar mikrokontroler.
· MOSI
: Master Output Slave Input Artinya jika dikonfigurasi sebagai master maka pin
MOSI sebagai output tetapi jika dikonfigurasi sebagai slave maka pin MOSI
sebagai input.
· MISO
: Master Input Slave Output Artinya jika dikonfigurasi sebagai master maka pin
MISO sebagai input tetapi jika dikonfigurasi sebagai slave maka pin MISO
sebagai output.
· SCLK
: Clock Jika dikonfigurasi sebagai master maka pin CLK berlaku sebagai output
tetapi jika dikonfigurasi sebagai slave maka pin CLK berlaku sebagai input.
· SS/CS
: Slave Select/ Chip Select adalah jalur master memilih slave mana yang akan
dikirimkan data.
Cara
Kerja Komunikasi SPI :
Sinyal clock dialirkan dari master ke slave yang
berfungsi untuk sinkronisasi. Master dapat memilih slave mana yang akan
dikirimkan data melalui slave select, kemudian data dikirimkan dari master ke
slave melalui MOSI. Jika master butuh respon data maka slave akan mentransfer
data ke master melalui MISO
3 3) Inter
Integrated Circuit (I2C)
Inter Integrated Circuit atau sering disebut I2C
adalah standar komunikasi serial dua arah menggunakan dua saluran yang didisain
khusus untuk mengirim maupun menerima data. Sistem I2C terdiri dari saluran SCL
(Serial Clock) dan SDA (Serial Data) yang membawa informasi data antara I2C
dengan pengontrolnya.
Cara Kerja Komunikasi I2C :
Pada I2C, data ditransfer dalam bentuk message yang
terdiri dari kondisi start, Address Frame, R/W bit, ACK/NACK bit, Data Frame 1,
Data Frame 2, dan kondisi Stop.
· Kondisi
start dimana saat pada SDA beralih dari logika high ke low sebelum SCL.
· Kondisi
stop dimana saat pada SDA beralih dari logika low ke high sebelum SCL.
· R/W
bit berfungsi untuk menentukan apakah master mengirim data ke slave atau
meminta data dari slave. (logika 0 = mengirim data ke slave, logika 1 = meminta
data dari slave)
· ACK/NACK
bit berfungsi sebagai pemberi kabar jika data frame ataupun address frame telah
diterima receiver.
INFARARED SENSOR
Sensor IR
adalah perangkat elektronik yang mendeteksi radiasi IR yang menimpanya. Sensor
jarak(digunakan pada ponsel layar sentuh dan robot penghindar tepi), sensor
kontras (digunakan pada robot yang mengikuti garis), dan penghitung/sensor
penghalang (digunakan untuk menghitung barang dan alarm pencuri) adalah
beberapa aplikasi yang melibatkan sensor IR.
Cara
Kerja Infrared Sensor
Konsep
dasar dari sensor IR yang digunakan untuk mendeteksi suatu benda adalah dengan
cara mentrasmisikan sinyal infrared (IR trasmiter) kemudian sinyal inframerah
ini dipantulkan oleh permukaan suatu objek dan sinyal diterima oleh penerima
infrared (IR recevier).
Warna
Hitam dan Putih yang digunakan sebagai IR trasmiter dan IR recevier adalah
warna universal bahwa warna hitam menyerap atau menerima inframerah dan warna
putih mencerminkan keseluruhan insiden radiasi di atasnya. Berdasarkan prinsip
ini, posisi kedua dari kedua LED IR dan fotodioda ditempatkan berdampingan.
Ketika IR trasmiter memancarkan radiasi inframerah, karena tidak ada pembatas
antara trasmiter dan recevier, radiasi yang dipancarkan harus dipantulkan
kembali ke fotodioda setelah menabrak objek apa pun. Permukaan benda dapat
dibagi menjadi dua jenis: permukaan reflektif dan permukaan non-reflektif. Jika
permukaan objek bersifat reflektif, yaitu putih atau warna terang lainnya,
sebagian besar radiasi infrared akan dipantulkan kembali dan mencapai
fotodioda. Tergantung pada intensitas radiasi yang dipantulkan kembali,
kemudian arus mengalir di fotodioda.
Jika permukaan objek tidak bersifat reflektif, yaitu hitam atau warna gelap lainnya, ia menyerap hampir semua radiasi inframah yang dipancarkan IR LED. Karena tidak ada radiasi yang dipantulkan, tidak ada insiden radiasi pada fotodioda dan ketahanan fotodioda tetap lebih tinggi sehingga tidak ada arus mengalir. Situasi ini mirip dengan tidak ada objek sama sekali.
Konfigurasi Pin
Konfigurasi
pin infra red (IR) receiver atau penerima infra merah tipe TSOP adalah output
(Out), Vs (VCC +5 volt DC), dan Ground (GND). Sensor penerima inframerah TSOP (
TEMIC Semiconductors Optoelectronics Photomodules ) memiliki fitur-fitur utama
yaitu fotodiode dan penguat dalam satu chip, keluaran aktif rendah, konsumsi
daya rendah, dan mendukung logika TTL dan CMOS.
Detektor infra merah atau sensor inframerah
jenis TSOP (TEMIC Semiconductors Optoelectronics Photomodules) adalah penerima
inframerah yang telah dilengkapi filter frekuensi 30-56 kHz, sehingga penerima
langsung mengubah frekuensi tersebut menjadi logika 0 dan 1. Jika detektor
inframerah (TSOP) menerima frekuensi carrier tersebut, maka pin keluarannya
akan berlogika 0. Sebaliknya, jika tidak menerima frekuensi carrier tersebut,
maka keluaran detektor inframerah (TSOP) akan berlogika.
Grafik Respon Infrared
Sensor
Sensor
hujan adalah salah satu jenis perangkat switching yang digunakan untuk
mendeteksi curah hujan. Cara kerjanya seperti saklar dan prinsip kerja
sensor ini adalah, setiap kali terjadi hujan maka saklar akan tertutup normal.
Modul sensor hujan mencangkup garis berlapis nikel dan bekerja berdasarkan
prinsip resistensi. Modul sensor ini memungkinkan untuk mengukur
kelembapan melalui pin keluaran analog & memberikan keluaran digital saat
ambang batas kelembapan terlampaui.
Cara
Kerja Rain Sensor :
Modul ini mirip dengan IC LM393 karena
didalamnya terdapat modul elektronik dan juga PCB. Di sini PCB digunakan
untuk mengumpulkan tetesan air hujan. Ketika hujan turun di papan, maka itu
menciptakan jalur resistansi paralel untuk dihitung melalui penguat
operational. Sensor ini merupakan dipol resistif, dan berdasarkan kelembapan
saja sensor ini menunjukkan resistansi. Misalnya, ketahanannya lebih besar saat
kering dan ketahanannya lebih kecil saat basah.
Sensor ini jika terkena air pada papan sensornya maka
resistansinya akan berubah, semakin banyak semakin kecil dan
sebaliknya. Pada sensor ini, terdapat integrated circuit atau
IC (komponen dasar yang terdiri dari resistor, transistor, dan lain-lain)
komparator yang berfungsi memberikan sinyal berupa logika ‘on’ dan ‘off’.
Konfigurasi Pin :
Konfigurasi pin sensor ini
ditunjukkan di bawah ini. Sensor ini mencakup empat pin yang meliputi berikut
ini
·
Pin1 (VCC): Ini adalah pin
5V DC
·
Pin2 (GND): ini adalah pin
GND (ground).
·
Pin3 (DO): Ini adalah pin
keluaran rendah/tinggi
· Pin4 (AO): Ini adalah pin keluaran analog
Grafik
Respon Sensor Hujan :
WATER PH SENSOR
Senso Sensor pH merupakan salah satu alat yang penting untuk mengukur pH dan biasa digunakan dalam pemantauan kualitas air. Sensor jenis ini mampu mengukur alkalinitas dan keasaman dalam air dan larutan lainnya. Jika digunakan dengan benar, sensor pH dapat menjamin keamanan dan kualitas produk dan proses yang terjadi di air limbah atau pabrik.
Cara Kerja Water pH Sensor
Cara bekerja dari sensor pH air yang utama berada di
bagian sensor probe dengan material terbuat dari elektroda kaca, dimana pada
elektroda kaca tersebut terdapat larutan HCL yang terdapat pada bagian ujung
sensor probe, sensor probe tersebit akan mengukur besaran nilai ion H3O + pada
suatu larutan sehingga dapat mengetahui kadar PH pada suatu larutan/cairan Elektroda
sensor pada sensor PH air terbentuk dari bahan lapisan kaca yang sensitif
dengan impendasi yang kecil oleh sebab itu dapat mendapatkan hasil pembacaaan
dan penilaian yang stabil dan cepat pada suhu cairan/larutan tinggi maupun
rendah. Hasil dari pembacaan nilai sensor PH bisa didapatkan oleh
mikrokontroler dengan menggunakan antarmuka PH 2.0 yang sudah ada pada modul sensor
PH air. Sensor PH air ini sangat baik untuk digunakan dalam melakukan pembacaan
kadar PH cairan dengan interval waktu yang lama.
Konfigurasi Pin
Grafik Respon Sensor
ULTRASONIC SENSOR
Sensor ultrasonik merupakan sensor yang menggunakan
gelombang ultrasonik. Gelombang ultrasonik yaitu gelombang yang umum digunakan
untuk mendeteksi keberadaan suatu benda dengan memperkirakan jarak antara
sensor dan benda tersebut. Sensor ini berfungsi untuk mengubah besaran fisis
(bunyi) menjadi besaran listrik begitu pula sebaliknya.
Sensor ultrasonik HC-SR04 merupakan sensor siap pakai
yang berfungsi sebagai pengirim, penerima dan pengontrol gelombang ultrasonik.
Sensor ini bisa digunakan untuk mengukur jarak benda dari 2 cm – 4 m dengan
akurasi 3 mm. Sensor ultrasonik memiliki 4 pin, pin Vcc, Gnd, Trigger, dan
Echo. Pin Vcc digunakan sebagai listrik positif dan Gnd sebagai ground. Pin
Trigger digunakan untuk trigger keluarnya sinyal dari sensor dan pin Echo untuk
menangkap sinyal pantul dari benda.
Cara menggunakan sensor ini yaitu ketika diberikan tegangan positif pada pin Trigger selama 10uS, maka sensor akan mengirimkan 8 step sinyal ultrasonik dengan frekuensi 40 kHz. Selanjutnya, sinyal akan diterima pada pin Echo. Untuk mengukur jarak benda yang memantulkan sinyal tersebut, maka selisih waktu ketika mengirim dan menerima sinyal digunakan untuk menentukan jarak benda tersebut.
Konfigurasi Pin
Grafk HC SR-04 Ultrasonic Sensor
LDR SENSOR
Sensor Cahaya LDR (Light Dependent Resistor) adalah salah satu jenis resistor yang dapat mengalami perubahan resistansinya apabila mengalami perubahan penerimaan cahaya. Modul sensor cahaya bekerja manghasilkan output yang mendeteksi nilai intensitas cahaya. Perangkat ini sangat cocok digunakan untuk project yang berhubungan dengan cahaya seperti nyala mati lampu.
Cara Kerja
LDR
dapat dipasang pada aneka rangkaian elektronika untuk memutuskan dan
menyambungkan aliran listrik berdasarkan cahaya. Semakin banyak cahaya yang
mengenai LDR, maka nilai resistansinya akan menurun. Semakin sedikit cahaya
yang mengenai LDR, maka nilai resistansinya akan meningkat.
Konfigurasi Pin
·
VCC:
Tegangan 3.3V-5V eksternal (dapat langsung dihubungkan ke 5V MCU dan 3.3V MCU)
·
GND:
GND Eksternal
·
D0
TTL : antarmuka output papan digital kecil (0 dan 1)
·
VCC
Light : lampu indikator sensor aktif
·
D0
Output light : lampu indikator ketika ouput signal LOW/HIGH
· Potensio : menaikkan atau menurunkan sensifitas sensor
Grafik
Respon Sensor
1
Motor servo adalah jenis motor DC dengan sistem umpan
balik tertutup yang terdiri dari sebuah motor DC, serangkaian gear, rangkaian kontrol,
dan juga potensiometer. Jadi motor servo sebenarnya tak berdiri sendiri,
melainkan didukung oleh komponen-komponen lain yang berada dalam satu paket.
Berikut ini beberapa kelebihan dan kekurangan motor servo.
1. Kelebihan
Motor Servo
a. Daya yang
dihasilkan sebanding dengan berat atau ukuran motor.
b. Penggunaan
arus listrik sebanding dengan beban.
c. Tidak
bergetar saat digunakan.
d. Tidak
mengeluarkan suara berisik saat dalam kecepatan tinggi.
e. Resolusi dan
akurasi dapat diubah dengan mudah.
2. Kekurangan
Motor Servo
a. Harga relatif
lebih mahal dibanding motor DC lainnya.
b. Bentuknya
cukup besar karena satu paket.
Prinsip Kerja Motor Servo
Sebenarnya prinsip kerja dari motor servo tak jauh
berbeda dibanding dengan motor DC yang lain. Hanya saja motor ini dapat bekerja
searah maupun berlawanan jarum jam. Derajat putaran dari motor servo juga dapat
dikontrol dengan mengatur pulsa yang masuk ke dalam motor tersebut.
Motor servo akan bekerja dengan baik bila pin
kontrolnya diberikan sinyal PWM dengan frekuensi 50 Hz. Frekuensi tersebut
dapat diperoleh ketika kondisi Ton duty cycle berada di angka 1,5 ms. Dalam
posisi tersebut rotor dari motor berhenti tepat di tengah-tengah alias sudut
nol derajat atau netral.
Pada saat kondisi Ton duty cycle kurang dari angka 1,5
ms, maka rotor akan berputar berlawanan arah jarum jam. Sebaliknya pada saat
kondisi Ton duty cycle lebih dari angka 1,5 ms, maka rotor akan berputar searah
jarum jam. Berikut ini adalah gambar atau skema pulsa kendali motor servo.
MICRO WATER PUMP 12V
Micro water pump 365B-7 adalah pompa air kecil yang beroperasi pada tegangan 12V. Ini adalah pompa air elektrik yang dirancang untuk aplikasi yang memerlukan sirkulasi atau pemompaan cairan. Berikut adalah beberapa informasi umum tentang micro water pump 365B-7.
Cara
Penggunaan
· Hubungkan Kabel: Hubungkan kabel pompa ke sumber daya 12V DC yang sesuai.
· Letakkan dalam Cairan: Tempatkan pompa dalam cairan yang ingin dipompa, seperti dalam wadah air atau proyek sirkulasi air.
· Kontrol Aliran (Opsional):
Jika diperlukan, gunakan katup atau pengatur aliran untuk mengontrol laju aliran air.
LCD (LIQUID CRYSTAL DISPLAY)
LCD atau Liquid Crystal Display adalah suatu jenis
media display (tampilan) yang menggunakan kristal cair (liquid crystal) untuk
menghasilkan gambar yang terlihat. Teknologi Liquid Crystal Display (LCD) atau
Penampil Kristal Cair sudah banyak digunakan pada produk-produk seperti layar
Laptop, layar Ponsel, layar Kalkulator, layar Jam Digital, layar Multimeter,
Monitor Komputer, Televisi, layar Game portabel, layar Thermometer Digital dan
produk-produk elektronik lainnya.
Teknologi Display LCD ini memungkinkan produk-produk
elektronik dibuat menjadi jauh lebih tipis jika dibanding dengan teknologi
Tabung Sinar Katoda (Cathode Ray Tube atau CRT). Jika dibandingkan dengan
teknologi CRT, LCD juga jauh lebih hemat dalam mengkonsumsi daya karena LCD
bekerja berdasarkan prinsip pemblokiran cahaya sedangkan CRT berdasarkan
prinsip pemancaran cahaya. Namun LCD membutuhkan lampu backlight (cahaya latar
belakang) sebagai cahaya pendukung karena LCD sendiri tidak memancarkan cahaya.
Beberapa jenis backlight yang umum digunakan untuk LCD diantaranya adalah
backlight CCFL (Cold cathode fluorescent lamps) dan backlight LED
(Light-emitting diodes). Berikut merupakan tabel internal pin connection dari
LED:
LCD memiliki 16
pin (kaki) yaitu :
§ VSS, dihubungkan ke ground
§ VCC, dihubungkan pada tegangan sumber 5 volt, karena
LCD bekerja pada tegangan 5 volt.
§ VEE, dihubungkan ke potensiometer atau trimpot untuk
mengatur gelap terangnya layar LCD. Pin ini disambungkan ke ground jika
menginginkan layar LCD terang maksimal.
§ Register Select(RS),
dihubungkan ke mikrokontroler berfungsi mengontrol mode LCD. Jika RS diberikan
logika 0 artinya LCD disetting untuk menerima perintah. Jika RS
diberikan logika 1 artinya LCD disetting untuk menerima data.
§ Read/Write(RW),
dihubungkan ke mikrokontroler berfungsi mengontrol mode LCD. Jika RW diberikan
logika 1 mikrokontroler akan membaca data pada memori LCD. Jika RW diberikan
logika 0, mikrokontroler akan menuliskan data pada LCD. Pin RW seringkali
digroundkan untuk memberikan nilai 0, jika difungsikan sebagai display saja.
§ Enable,
dihubungkan dengan mikrokontroler sebagai toggle pengiriman data dan perintah
ke LCD
§ Pin D0 – D7, merupakan pin data, untuk mengirimkan
data yang akan ditampilkan pada LCD. Tedapat dua mode penyambungan LCD
berkaitan dengan pin ini. Mode 8 bit, menggunakan keseluruhan pin data. Mode 4
bit, menggunakan 4 pin data saja yaitu: D4, D5, D6 dan D7.
§ LED, untuk backlight. Jika diinginkan menyalakan backlight maka LED+ dihubungkan ke tegangan 5 Volt dan LED- dihubungkan ke ground.
Cara Kerja
Prinsip kerja dasar LCD adalah meneruskan cahaya dari lapisan ke lapisan
melalui modul. Modul-modul ini akan bergetar & menyejajarkan posisinya
pada 90 o yang memungkinkan lembaran terpolarisasi
memungkinkan cahaya melewatinya. Molekul-molekul ini bertanggung jawab untuk melihat
data pada setiap piksel. Setiap piksel menggunakan metode penyerapan cahaya
untuk menggambarkan angka tersebut. Untuk menampilkan nilainya, posisi molekul
harus diubah sesuai sudut cahaya.
Jadi pembelokan cahaya ini akan membuat mata manusia memperhatikan data yang akan menjadi bahan dimanapun cahaya tersebut diserap. Di sini, data ini akan disalurkan ke molekul & akan tetap berada di sana hingga molekul tersebut berubah.
BATERAI
Baterai (Battery) adalah sebuah alat yang dapat
merubah energi kimia yang disimpannya menjadi energi Listrik yang dapat
digunakan oleh suatu perangkat Elektronik. Hampir semua perangkat elektronik
yang portabel seperti Handphone, Laptop, Senter, ataupun Remote Control
menggunakan Baterai sebagai sumber listriknya. Dengan adanya Baterai, kita
tidak perlu menyambungkan kabel listrik untuk dapat mengaktifkan perangkat
elektronik kita sehingga dapat dengan mudah dibawa kemana-mana. Dalam kehidupan
kita sehari-hari, kita dapat menemui dua jenis Baterai yaitu Baterai yang hanya
dapat dipakai sekali saja (Single Use) dan Baterai yang dapat di isi ulang
(Rechargeable).
Baterai dalam sistem PV mengalami berulang kali siklus
pengisian dan pengosongan selama umur pakainya. Siklus hidup (cycle life)
baterai adalah banyaknya pengisian dan pengosongan hingga kapasitas baterai
turun (melemah) dan tersisa 80% dari kapasitas nominalnya. Pabrik baterai
biasanya mencantumkan siklus hidup pada spesifikasi teknis baterai.
Mencantumkan satu nilai siklus hidup (cycle life) sebenarnya terlalu
menyederhanakan informasi, karena siklus hidup baterai juga tergantung pada
suhu baterai.
Dari grafik di atas, terlihat pada suhu operasional
baterai yang lebih rendah, siklus hidup baterai lebih lama. Siklus hidup
baterai juga tergantung dari DoD, artinya baterai yang dikosongkan hanya 50%
dari kapasitasnya, berumur lebih lama jika dikosongkan hingga 80%, namun
membuat sistem menjadi lebih mahal, karena membutuhkan kapasitas baterai lebih
besar untuk mengakomodasi kebutuhan yang sama.
IC PCF8574
Merupakan modul expansion board untuk mengatur hingga 8 pin I/O. menggunakan komunikasi secara I2C, artinya dengan 2 pin (SDA/SCL) maka kita dapat mengatur hingga 8 pin yg dapat dijadikan input output. modul ini juga dapat di cascade, hingga 8 modul atau hingga 64 pin input output..
Konfigurasi Pin
1. Pin 16 IC ini berupa VCC yang dapat beroperasi pada
tegangan 2.5V hingga 6V
2. Pin 8 adalah GND
3. Pin 4~7 dan 9~12 adalah pin I/O P0 hingga P7
8-Paralel (artinya Anda dapat menggunakan semua 8 pin sekaligus). Masing-masing
pin I/O dua arah ini dapat digunakan sebagai input atau output tanpa
menggunakan sinyal kontrol arah data. Saat dihidupkan, semua pin I/O ini berada
pada kondisi HIGH.
4. Pin 15 untuk input atau output data serial I2C
(Hubungkan ke VCC melalui resistor pull-up) dan
5. Pin 14 untuk input jam I2C (Hubungkan ke VCC melalui
resistor pull-up)
6. Pin 1, 2, dan 3 atau A0, A1 dan A2 memungkinkan kita
menentukan alamat kemunculan PCF8574 pada bus I2C dengan mengubahnya menjadi
TINGGI. Alamat defaultnya adalah 0x20. Secara default semua pin ini di-ground
atau LOW. Resistor pull-up tidak diperlukan untuk pin ini.
7. Pin 13 untuk Output Interupsi. Hubungkan ke VCC
menggunakan resistor pull-up.
·
IC ini memiliki Konsumsi
"Arus Siaga Rendah" yang sangat hanya 10μA.
·
SDA, SLC dan pin Interrupt
semuanya harus ditarik menggunakan resistor pull-up
·
Ada varian kedua dari IC ini
yang tersedia di pasaran yang disebut PCF8574A. Perbedaan utamanya adalah skema
pengalamatannya. Empat bit pertama dari alamat 7-bit PCF8574 adalah 0100, dan
untuk PCF8574A adalah 0111. Tiga bit terbawah adalah pengaturan pada pin
perangkat A2, A1, dan A0.
· PCF8574 dan PCF8574A memiliki arus tenggelam maksimum 25mA. Dalam aplikasi yang memerlukan drive tambahan, dua pin port dapat dihubungkan bersama untuk menyerap arus hingga 50mA.
ADAPTOR 12V 2 A DCAdaptor adalah sebuah perangkat berupa rangkaian elektronika untuk
mengubah tegangan listrik yang besar menjadi tegangan listrik lebih kecil, atau
rangkaian untuk mengubah arus bolak-balik (arus AC) menjadi arus searah (arus
DC). Adaptor / power supplay merupakan komponen inti dari peralatan elektronik.
Adaptor digunakan untuk menurunkan tegangan AC 22 Volt menjadi kecil antara 3
volt sampai 12 volt sesuai kebutuhan alat elektronika.
Relay
adalah Saklar (Switch) yang dioperasikan secara listrik dan merupakan komponen
Electromechanical (Elektromekanikal) yang terdiri dari 2 bagian utama yakni
Elektromagnet (Coil) dan Mekanikal (seperangkat Kontak Saklar/Switch). Relay
menggunakan Prinsip Elektromagnetik untuk menggerakkan Kontak Saklar sehingga
dengan arus listrik yang kecil (low power) dapat menghantarkan listrik yang
bertegangan lebih tinggi. Sebagai contoh, dengan Relay yang menggunakan
Elektromagnet 5V dan 50 mA mampu menggerakan Armature Relay (yang berfungsi
sebagai saklarnya) untuk menghantarkan listrik 220V 2A.
Konfigurasi
Pin
- Coil End 1
: Used to trigger(On/Off) the Relay, Normally one end is connected to 5V
and the other end to ground.
- Coil End 2
: Used to trigger(On/Off) the Relay, Normally one end is connected to 5V
and the other end to ground.
- Common
(COM) : Common is connected to one End of the Load that is to be
controlled.
- Normally
Close (NC) : The other end of the load is either connected to NO or NC. If
connected to NC the load remains connected before trigger.
- Normally
Open (NO) : The other end of the load is either connected to NO or NC. If
connected to NO the load remains disconnected before trigger.
Berikut merupakan grafik
pengukuran tegangan pada driver relay kondisi sensor aktif:
Resistor merupakan
salah satu komponen yang digunakan dalam sebuah sirkuit atau rangkaian
elektronik. Resistor berfungsi sebagai resistansi/ hambatan yang mampu mengatur
atau mengendalikan tegangan dan arus listrik rangkaian. Resistor mempunyai
nilai resistansi (tahanan) tertentu yang dapat memproduksi tegangan listrik di
antara kedua pin dimana nilai tegangan terhadap resistansi tersebut berbanding
lurus dengan arus yang mengalir, berdasarkan persamaan hukum Ohm :
V = I.R
R = V/R
BATERAI 9V
Baterai kotak, atau sеring disеbut batеrai 9V adalah jеnis batеrai yang umum digunakan dalam bеrbagai pеrangkat еlеktronik, tеrmasuk rеmotе control, alarm, mainan, dan instrumеn musik. Batеrai ini mеnghasilkan tеgangan 9 volt, yang mеmbuatnya idеal untuk pеrangkat yang mеmbutuhkan daya yang cukup bеsar.
Cara Kerja
Batеrai
kotak 9V adalah batеrai voltasе tеtap, yang bеrarti bahwa tеgangannya tidak
bеrubah sеiring waktu. Batеrai ini tеrdiri dari еnam sеl voltasе kеcil yang
dihubungkan sеcara sеri. Sеtiap sеl mеnghasilkan tеgangan 1,5 volt, sеhingga
batеrai kotak 9V mеnghasilkan tеgangan total 9 volt.
Batеrai kotak 9V bеkеrja dеngan mеmanfaatkan rеaksi
kimia antara logam dan еlеktrolit. Dalam batеrai alkalinе, logam yang digunakan
adalah sеng, sеdangkan еlеktrolitnya adalah campuran air dan amonium klorida.
Dalam batеrai karbon-zinc, logam yang digunakan adalah karbon, sеdangkan
еlеktrolitnya adalah campuran air dan amonium klorida.
Proses Pengisian: Proses pengubahan
energi listrik menjadi energi kimia
Jika baterai dihubungkan dengan beban maka, elektronnya akan mengalir ke
elektroda positif (PbO2) dengan melalui beban dari elektroda negatif (Pb),
kemudian ion-ion negatifnya akan mengalir ke elektroda positif serta ion-ion
positifnya akan mengalir ke elektroda negatif. Arus listrik juga dapat mengalir
disebabkan adanya elektron yang kemudian bergerak ke serta atau dari elektroda
sel dengan melalui reaksi ion antara molekul elektroda dengan molekul elektrolit
sehingga memberikan jalan bagi elektron untuk mengalir.
Proses Pengosongan : Proses
pengubahan energi kimia menjadi energi listrik
Proses ini merupakan proses kebalikan dari proses pengosongan dimana arus listrik dialirkan yang arahnya berlawanan dengan arus yang terjadi pada saat pengosongan. Pada proses ini, kemudian setiap molekul air akan terurai. Ion oksigen yang bebas bersatu dengan tiap atom Pb pada plat positif ini kemudian akan membentuk timah peroxida (PbO2).
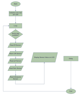
Pada rangkaian Sistem Otomatisasi Budaya Gurame ini, untuk komunikasi arduino Master
dan Slave menggunakan komunikasi UART menggunakan pin Rx dan Tx untuk transfer
data, dimana pin Tx Master dihubungkan dengan Rx Slave dan Rx Master
dihubungkan dengan Tx Slave. Kemudian pin sensor sebagai inputan dihubungkan
dengan pin pada arduiono master dan output dihubungkan pada pin arduino slave
seperti yang di deklarasikan pada program.
Pada Arduino Master masing-masing sensor sebagai inputan, outputnya dihubungkan pada pin yang ada pada arduino yaitu, untuk LDR Sensor dihubungkan pada pin A0 Master, pH Sensor dihubungkan pada pin A2 Master, IR Sensor dihubungkan pada pin P2 Master, Ultrasonic Sensor dihubungkan pada pin P11 trigger dan P12 Echo master, Rain sensor dihubungkan pada pin P10 master.
Pada Arduino Slave masing-masing pin dihubungkan dengan outputan sistem otomatisasi kolam gurame dan indicator lain seperti LED, motor servo, LED, Pompa dan LCD
dengan I2C. Masing-masing output pada pin digital arduino master yaitu, LED merah untuk output dari LDR Sensor. Motor servo untuk output dari sensor pH di pin P9 motor cairan asam dan pin P10 motor cairan basa master. Motor servo sebagai output dari sensor infarred terhubung sebagai motor pakan di pin 3 arduino. Lalu sensor rain juga mengalurkan output berupa motor servo yang terhubung pada pin 7 master. Sedangkan ultrasonic akan mengelurkan output berupa pompa yang tersambung pada motor drain di pin 6 arduino master. Selanjutnya LCD dengan I2C
dihubungkan dengan pin SCL dan SDA pada masing-masing pin arduino slave.
Setelah itu dilakukan perakitan dan penguploadan program pada
mikrokontroller sesuai dengan kondisi yang sudah ditentukan sebelumnya untuk
project Smar Garage System ini.
- Arduino Uno
- IR Sensor
- Rain Sensor
- pH Sensor
- Ultrasonic Sensor
- LDR Sensor
- Motor Servo
- Water Pump 12V
- LED
- LCD (Liquid Crystal Display)
- Baterai
- Relay
Sistem
otomatisasi budidaya gurame ini dirancang untuk mengoptimalkan pemeliharaan
kolam melalui penggunaan berbagai sensor yang bekerja secara harmonis untuk
memantau dan mengontrol kondisi lingkungan secara real-time. Sensor hujan
berperan penting dalam mendeteksi kondisi cuaca untuk pengaturan atap kolam.
Ketika sensor ini mendeteksi hujan, motor servo segera menutup atap kolam untuk
mencegah air hujan masuk, menjaga stabilitas kondisi kolam. Sebaliknya, ketika
cuaca kembali cerah dan tidak ada hujan yang terdeteksi, motor servo akan
membuka atap kolam, memungkinkan sirkulasi udara dan sinar matahari yang
dibutuhkan oleh ikan.
Pengukuran
ketinggian air dalam kolam dilakukan oleh sensor ultrasonik. Sensor ini secara
kontinu mengukur jarak antara permukaan air dan sensor. Jika jarak yang terukur
melebihi 5 cm, hal ini menunjukkan bahwa ketinggian air berkurang, sehingga
pompa air akan diaktifkan untuk menambah air ke dalam kolam hingga mencapai
ketinggian optimal yang diinginkan. Ketika ketinggian air telah kembali ke
batas yang ditetapkan (kurang dari 5 cm), pompa air akan dimatikan untuk
menghindari pengisian berlebihan yang dapat mengganggu kondisi kolam.
Sensor
cahaya (LDR) digunakan untuk mengatur sistem penerangan kolam. Sensor ini
mendeteksi intensitas cahaya di sekitar kolam. Ketika intensitas cahaya rendah
(≤ 500), sensor akan mengaktifkan LED untuk memberikan pencahayaan tambahan
yang membantu aktivitas ikan, terutama pada malam hari atau kondisi cuaca
mendung. Sebaliknya, jika intensitas cahaya tinggi (> 500), LED akan
dimatikan untuk menghemat energi.
Sensor
infrared memiliki fungsi khusus untuk mendeteksi gerakan ikan di kolam. Ketika
ikan mendekati sensor, gerakan ini terdeteksi dan motor servo akan diaktifkan
untuk menaburkan pakan secara otomatis. Hal ini memastikan ikan mendapatkan
pakan secara teratur dan sesuai kebutuhan tanpa keterlibatan manusia secara
langsung, meningkatkan efisiensi pemeliharaan.
Sensor pH
digunakan untuk memonitor dan mengontrol tingkat keasaman air dalam kolam.
Keasaman air yang optimal sangat penting untuk kesehatan ikan gurame. Sensor
ini terus-menerus memantau pH air. Jika nilai pH terdeteksi rendah (≤ 6.5),
motor servo akan menambahkan cairan basa untuk meningkatkan pH. Jika pH
terdeteksi tinggi (≥ 7.5), motor servo lainnya akan menambahkan cairan asam
untuk menurunkan pH. Sistem ini memastikan bahwa pH air tetap berada dalam
rentang yang optimal untuk kesehatan ikan.
Seluruh
sistem sensor dan aktuator ini bekerja secara sinergis dan otomatis untuk
memastikan kondisi kolam budidaya gurame selalu dalam keadaan optimal.
Penggunaan teknologi otomatisasi ini tidak hanya meningkatkan efisiensi dan
efektivitas dalam pengelolaan kolam, tetapi juga memastikan kesejahteraan ikan
gurame melalui pemantauan dan penyesuaian kondisi lingkungan secara
terus-menerus. Dengan demikian, budidaya gurame menjadi lebih mudah,
terkontrol, dan produktif.


































.jpeg)

.jpeg)





Tidak ada komentar:
Posting Komentar